taptap点点体育
您好,欢迎进入taptap点点体育!
领导信箱
加入收藏
网站首页
taptap点点
现任领导
学校简介
领导信箱
新闻资讯
兰航新闻
校园文化
教务教学
学籍管理
教务管理
学术活动
学科建设
招生工作
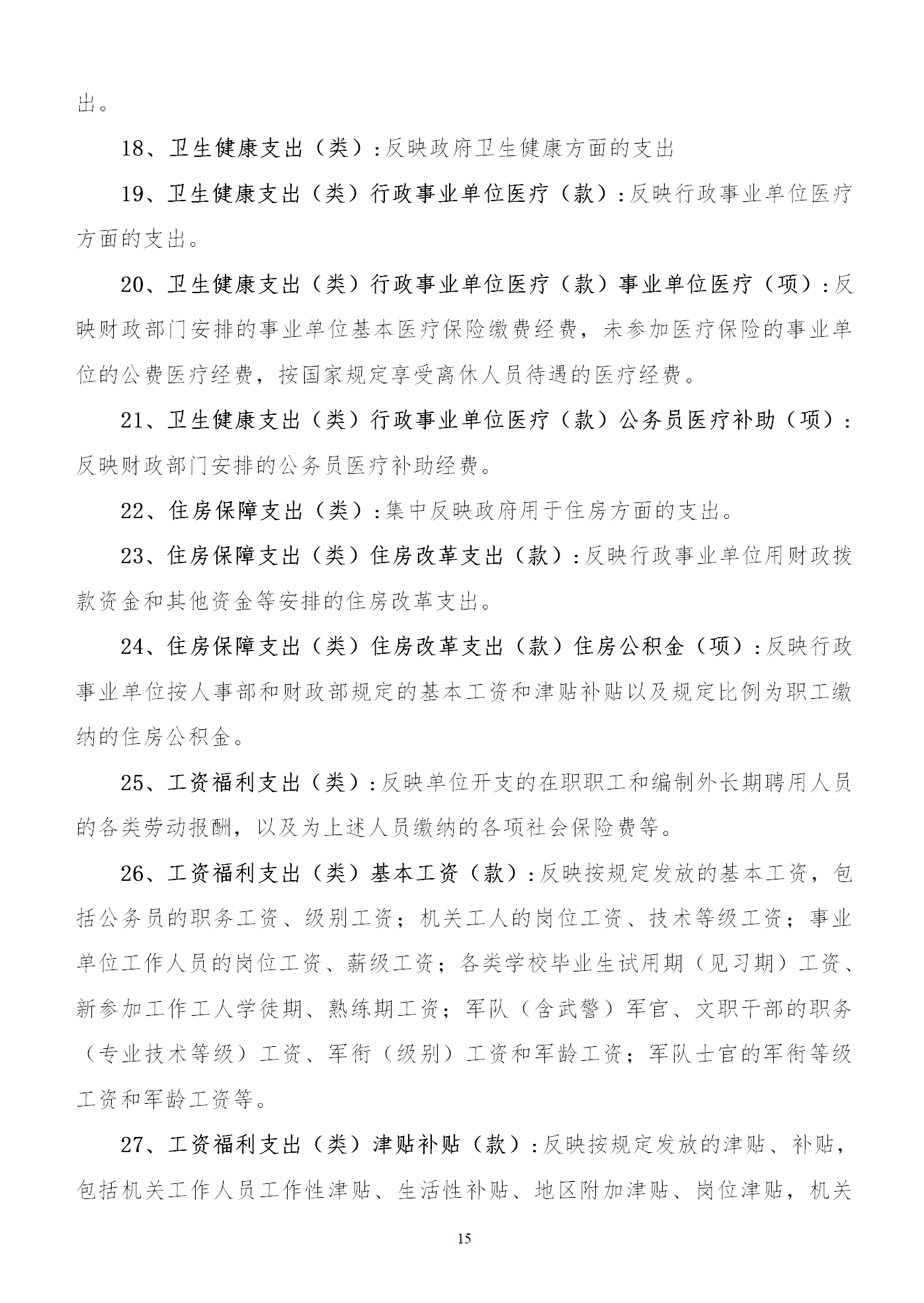
普通高职
技工学校
招生政策
就业工作
校园招聘
录用名单
实习实训
基地建设
校内实习
顶岗实习
技师队伍
校企合作
安全教育
技能大赛
“三抓三促”
廉政教育
廉政文化
纪法讲堂
警钟长鸣
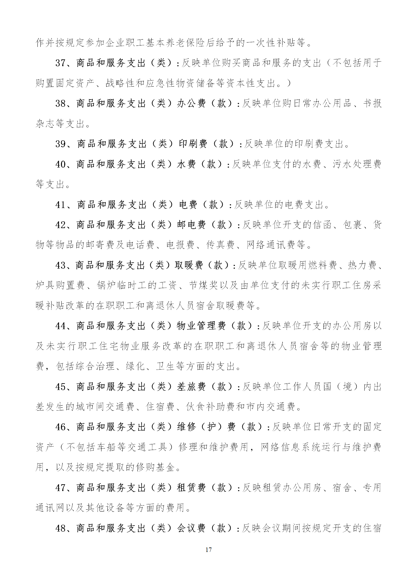
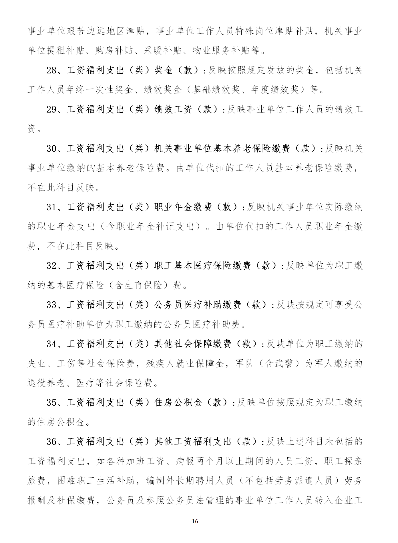
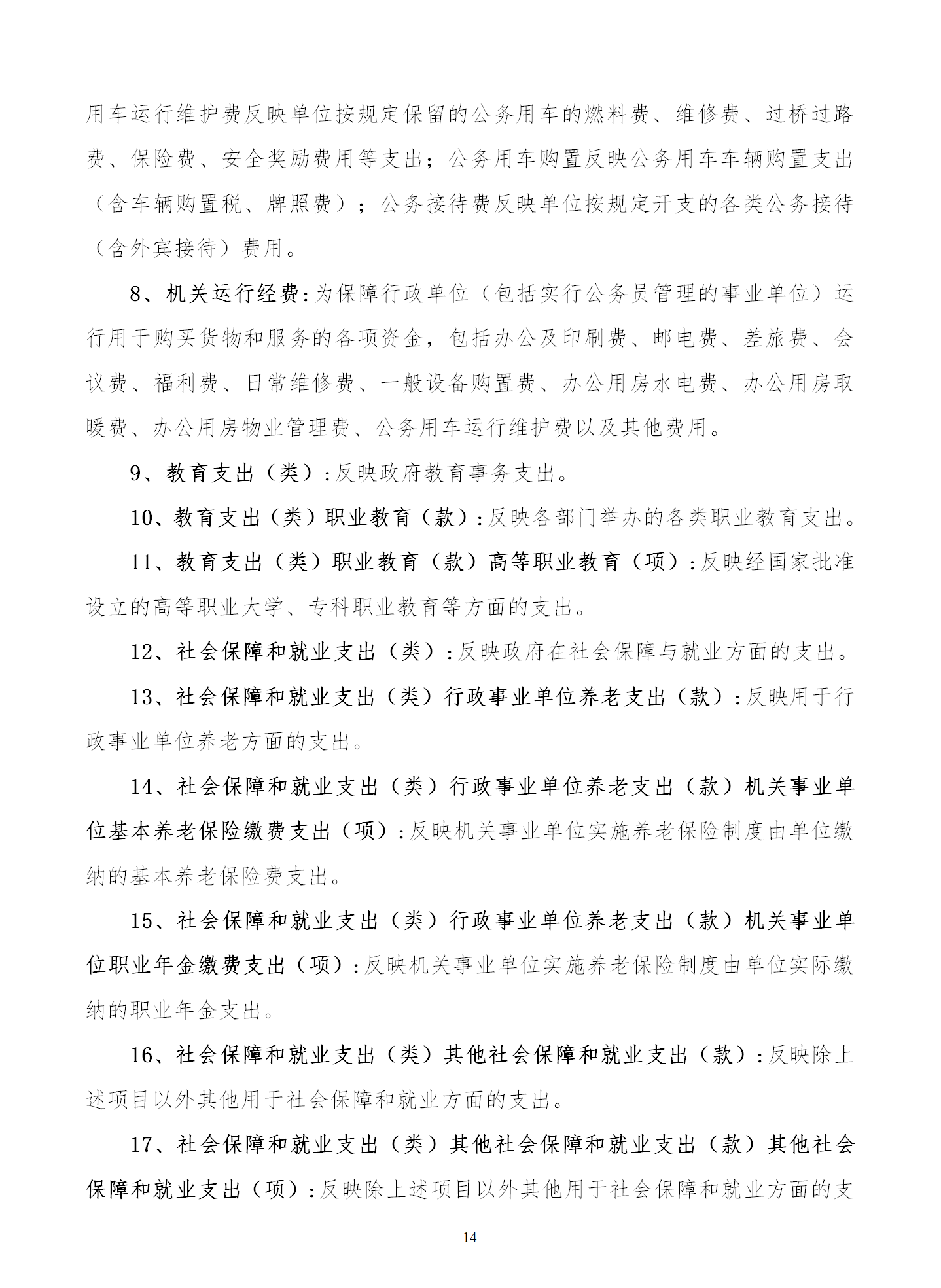
您当前的位置:
首页
>
通知公告
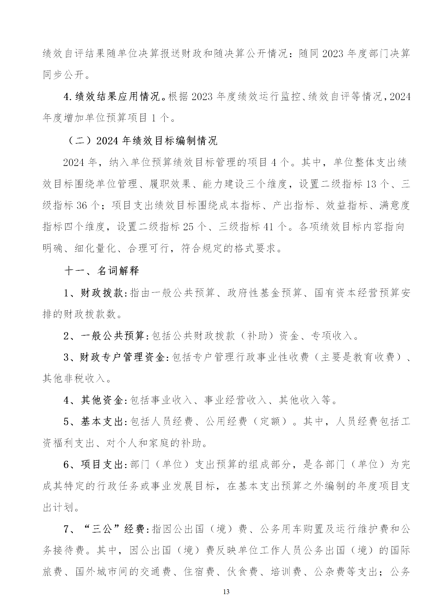
taptap点点体育2024年单位预算公开情况说明
时间:2024-03-13 18:43:31 来源:财务处 作者:郑泽伟
q0Dtaptap点点体育
q0Dtaptap点点体育
q0Dtaptap点点体育
q0Dtaptap点点体育
q0Dtaptap点点体育
q0Dtaptap点点体育
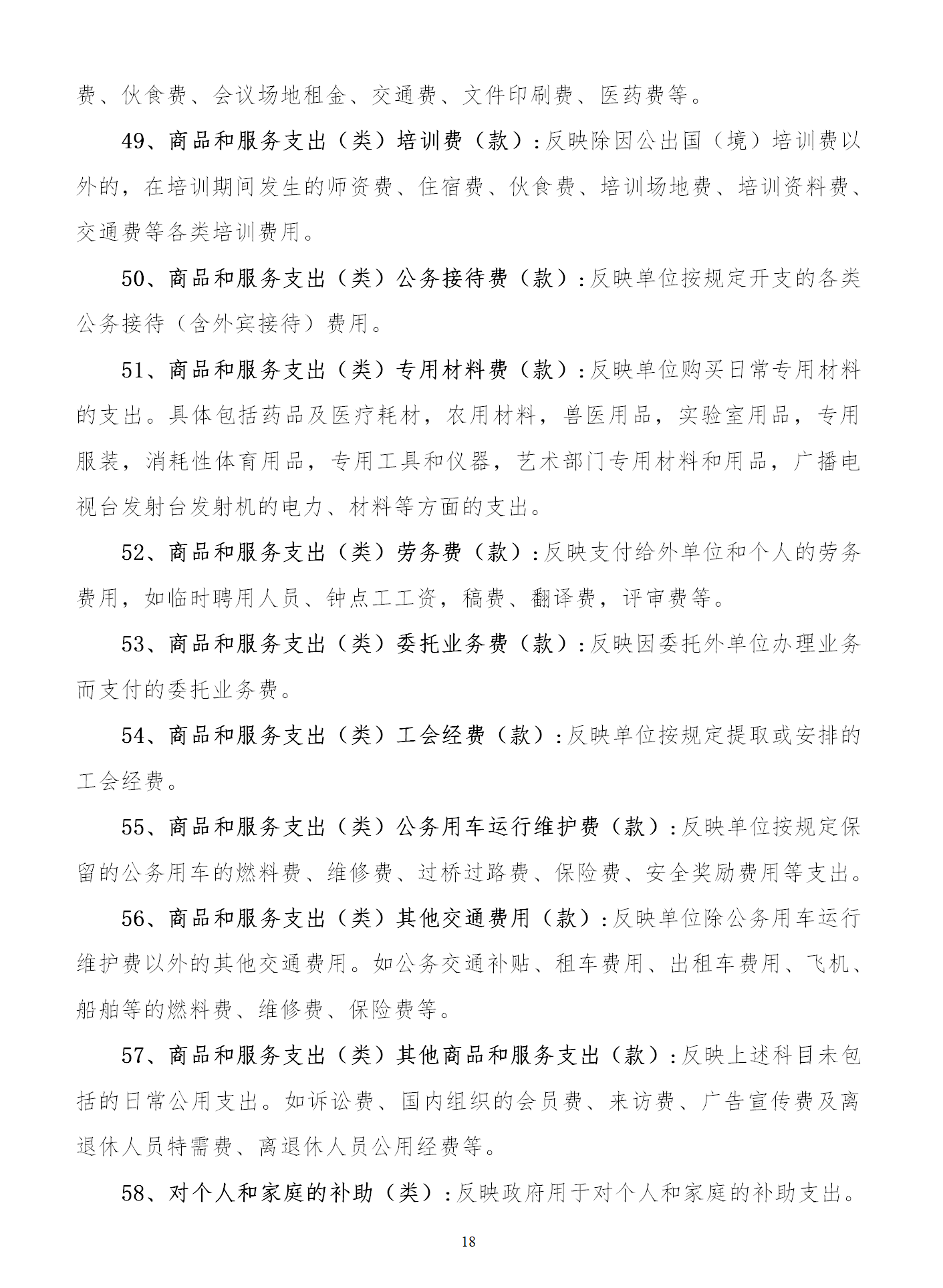
q0Dtaptap点点体育
q0Dtaptap点点体育
q0Dtaptap点点体育
q0Dtaptap点点体育
q0Dtaptap点点体育
q0Dtaptap点点体育
q0Dtaptap点点体育
q0Dtaptap点点体育
q0Dtaptap点点体育
q0Dtaptap点点体育
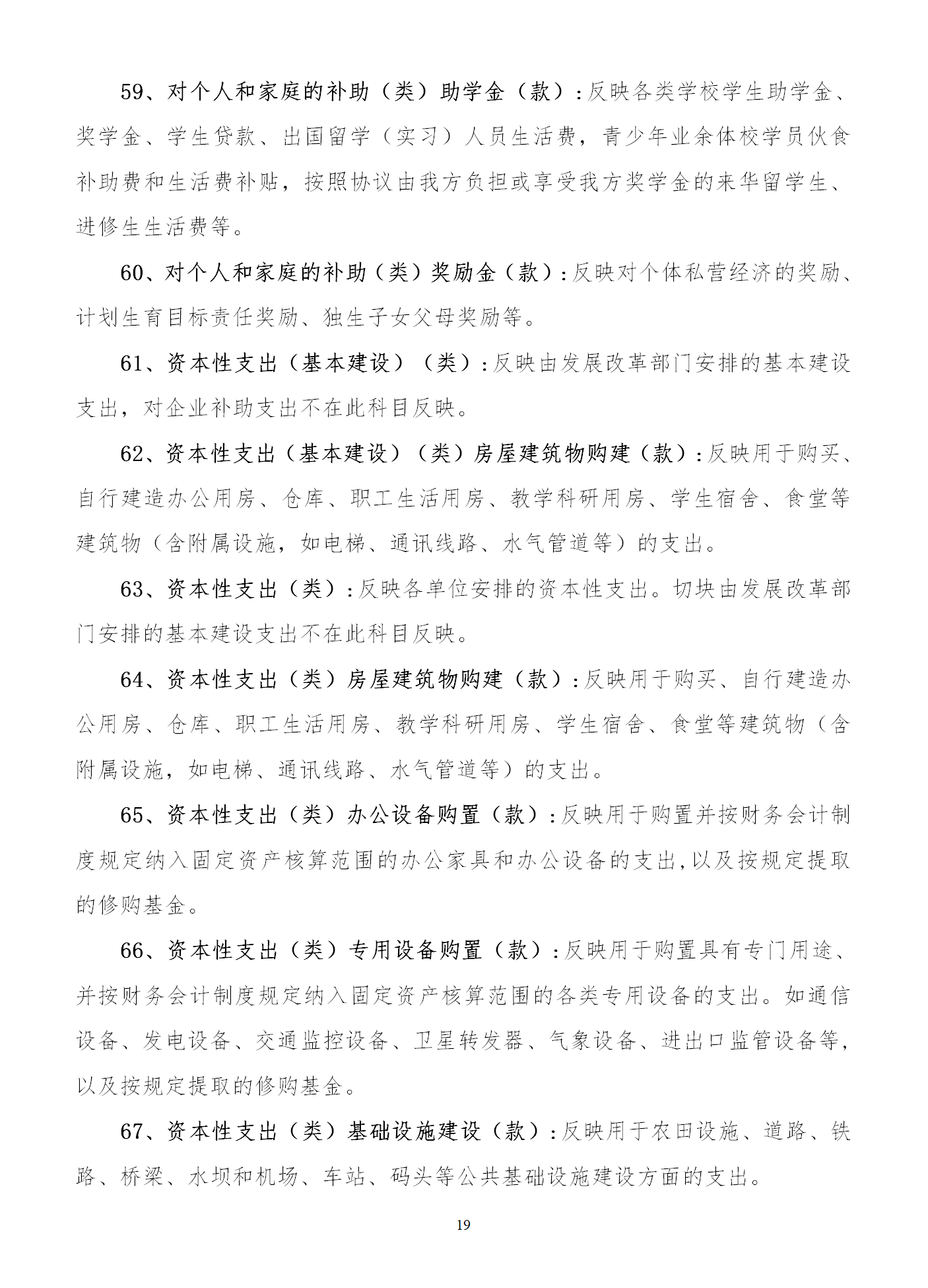
q0Dtaptap点点体育
q0Dtaptap点点体育
q0Dtaptap点点体育
q0Dtaptap点点体育
q0Dtaptap点点体育
q0Dtaptap点点体育
q0Dtaptap点点体育
q0Dtaptap点点体育
q0Dtaptap点点体育
q0Dtaptap点点体育
q0Dtaptap点点体育
q0Dtaptap点点体育
q0Dtaptap点点体育
q0Dtaptap点点体育
q0Dtaptap点点体育
q0Dtaptap点点体育
q0Dtaptap点点体育
q0Dtaptap点点体育
q0Dtaptap点点体育
q0Dtaptap点点体育
q0Dtaptap点点体育
q0Dtaptap点点体育
q0Dtaptap点点体育
q0Dtaptap点点体育
q0Dtaptap点点体育
q0Dtaptap点点体育
q0Dtaptap点点体育
版权所有:TapTap(点点)-发现好游戏
ICP备案号:陇ICP备17006057号
甘公网安备 62010502001128号
地址:兰州市安宁区万新路274号 邮编:730070
copyright@2016taptap点点体育
技术支持:甘肃兰豪电子网络科技有限公司
官方微信